五育融心育 课间绽芳华 || 我校大课间室内操活动见行见效

五育融心育 课间绽芳华 

我校大课间室内操活动见行见效


为深入贯彻“健康第一”的教育理念,落实《关于全面加强和改进新时代学校体育工作的意见要求,破解阴雨、雾霾等天气下学生户外活动受限的难题,我校以“安全有序、趣味益智、全员参与”为原则,系统化推进室内大课间活动,将“每天综合体育活动时间不低于2小时”的政策要求落到实处。

在组织管理上,学校成立专项工作小组,以《学校体育工作条例》为遵循,制定详实实施方案,明确班主任、体育教师及楼层管理人员的岗位职责。提前划分班级活动区域,重点排查桌椅摆放、地面防滑等安全隐患,确保活动空间合规、设施安全;建立“学校-学部-年级”三级管理网络,班主任全程在岗统筹,体育教师分片精准指导,严格落实“全员体育”的管理要求,保障活动全程规范有序。

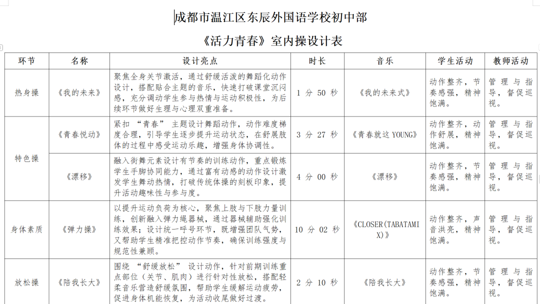
组织教学阶段,体育组紧扣《国家学生体质健康标准》,结合教育部“打造‘能出汗’的体育课”相关要求,创编室内大课间自编操。自编操包括热身、主体运动、趣味体能训练、放松部分,既包含针对上肢力量、核心稳定性等薄弱项目的训练,也融入武术、街舞、集体韵律操等学生喜爱的运动形式,确保实现“低年级趣味化、高年级实效化”。

为激发师生积极性,学校建立常态化评比机制,将大课间活动纳入班级量化考核,与《关于进一步加强新时代中小学体育工作的若干措施》中“以评价促提升”的要求精准对接。每周依据巡视记录、学生体质监测数据评选“活力班级”,每月进行总结表彰。

我校室内大课间活动的扎实开展,是对国家体育教育政策的生动实践,也是落实教育主管部门要求的具体行动,既保障了学生每日锻炼时间,又实现了健康育人目标。未来,学校将持续优化活动内容与形式,深化体教融合,结合季节特点、学生兴趣更新活动项目,让室内大课间成为“五育融合”的重要阵地,为培养身心健康、意志坚定的时代新人保驾护航。




相约东辰 点亮未来

CHENGDU DONGCHEN